โปรเจกต์ รถ Surveillance ควบคุมผ่าน Wifi
รถควบคุมผ่าน Smart phone ที่ติดตั้ง ESP32 camera!
รถควบคุมผ่าน Smart phone ที่ติดตั้ง ESP32 camera!
▶ กดเพื่อดูวิดีโอสาธิตโปรเจกต์
Project Supporter Team
โพสต์โดย
รถควบคุมผ่าน Smart phone ที่ติดตั้ง ESP32 camera!
โปรเจกต์นี้เหมาะสำหรับใครก็ตามที่สนใจเรียนรู้เกี่ยวกับอุปกรณ์ที่ใช้ ESP32 และระบบควบคุมระยะไกล (remote-controlled systems) เราจะใช้ ESP32 camera module เพื่อสร้าง surveillance car ที่ไม่เพียงแต่ประหยัดพลังงานแต่ยังประหยัดงบประมาณอีกด้วย มาเริ่มกันเลย! โปรเจกต์นี้ใช้ประโยชน์จากความอเนกประสงค์ของ ESP32 camera module โดยมอบโซลูชันที่ประหยัดงบประมาณ ประหยัดพลังงาน และสร้างได้ง่าย ออกแบบมาโดยคำนึงถึงความเรียบง่ายและฟังก์ชันการใช้งาน จึงเป็นจุดเริ่มต้นที่เหมาะสมสำหรับผู้เริ่มต้นในการเรียนรู้การควบคุมผ่าน web controls และฟังก์ชัน WiFi ของ ESP32 หากคุณเป็นแฟนของ ESP32 คุณสามารถเข้าไปดู ESP32 projects อื่นๆ ที่เราเคยสร้างไว้ก่อนหน้านี้ได้
อุปกรณ์ที่จำเป็นในการสร้าง DIY ESP32 Cam Surveillance Car แสดงอยู่ด้านล่างนี้ โดยค่าที่แน่นอนของแต่ละอุปกรณ์สามารถดูได้ใน schematics หรือ BOM
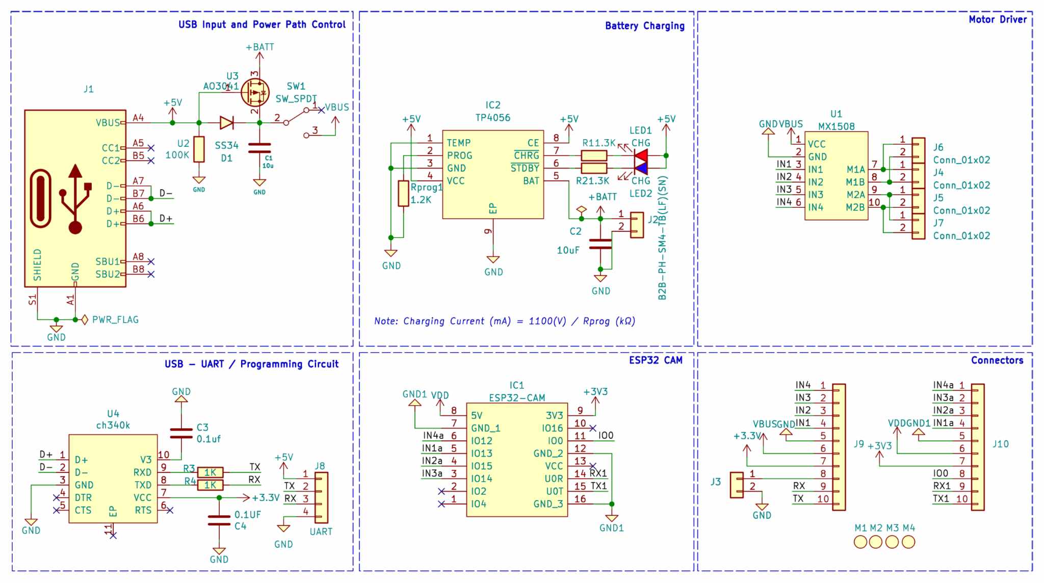
คราวนี้มาดูที่ circuit diagram กัน วงจรนี้มีความเรียบง่ายและเข้าใจได้ง่าย โดยเราได้แบ่งวงจรทั้งหมดออกเป็นส่วนต่างๆ

หากต้องการทราบข้อมูลรายละเอียดเพิ่มเติมเกี่ยวกับวงจร โปรดตรวจสอบโปรเจกต์ WiFi Controlled Surveillance Robot Car using ESP32-CAM Module ของเรา
สำหรับโปรเจกต์นี้ เราได้ตัดสินใจทำ custom PCB โดยเราได้ออกแบบ PCB ให้รองรับการใช้งานหลายอย่าง ไม่เพียงแต่ใช้เชื่อมต่อโมดูลและอุปกรณ์ต่างๆ เข้าด้วยกันเท่านั้น แต่ยังทำหน้าที่เป็น chassis สำหรับ ESP32 Cam Surveillance Car อีกด้วย PCB นี้ออกแบบด้วย KiCad โดยไฟล์ออกแบบทั้งหมดสามารถดาวน์โหลดได้จาก GitHub repo ที่ลิงก์ไว้ด้านล่างบทความนี้ PCB มีขนาดประมาณ 146 มม. x 99 มม. และนี่คือเลเยอร์ด้านบน (top layer) และด้านล่าง (bottom layer) ของ PCB

นี่คือภาพตัวอย่าง 3D ของ ESP32 Cam Surveillance Car

เมื่อได้รับ PCB แล้ว ให้รวบรวมอุปกรณ์อื่นๆ ที่จำเป็นและเริ่มประกอบ ESP32 Cam Surveillance Car สำหรับการบัดกรี (soldering) ขอแนะนำให้ใช้ soldering station ที่ควบคุมอุณหภูมิได้ เริ่มต้นจากอุปกรณ์ SMD ก่อน เมื่อบัดกรีอุปกรณ์ SMD ทั้งหมดแล้ว ให้เริ่มประกอบโมดูลและ connectors เมื่อบัดกรีอุปกรณ์ครบทุกชิ้นแล้ว ให้เสียบโมดูลและเชื่อมต่อกับ PC เพื่อตรวจสอบให้แน่ใจว่าคุณสามารถสื่อสารกับ ESP32 Cam module ได้ จากนั้นยึด N20 motors เข้ากับ PCB โดยใช้ cable ties ผ่านรูที่เตรียมไว้ใน PCB ทำเช่นเดียวกันกับ battery ตรวจสอบให้แน่ใจว่าทุกอย่างยึดแน่นดีแล้ว จากนั้นจึงใส่ล้อเข้ากับแกนของ motor นี่คือภาพของ ESP32 Cam Surveillance Car ที่ประกอบเสร็จสมบูรณ์

เมื่อ compile code และ upload ลงใน ESP32 Cam module เรียบร้อยแล้ว ให้ปิดสวิตช์และถอดการเชื่อมต่อจาก PC ตอนนี้ให้เชื่อมต่อ motors ทั้งหมดเข้ากับ PCB โดยใช้ connectors ที่เตรียมไว้ จากนั้นเปิดสวิตช์ ESP32 Cam Surveillance Car โดยใช้ slide switch ตัว ESP32 จะสร้าง access point พร้อม SSID และ password ตามที่กำหนดไว้ในโค้ด โดยค่าเริ่มต้นคือ ‘circuitdigest’ ให้เชื่อมต่อสมาร์ทโฟนของคุณเข้ากับ access point นี้ เมื่อเชื่อมต่อแล้ว ให้เปิดเบราว์เซอร์บนโทรศัพท์และไปที่ 192.168.4.1 ซึ่งจะปรากฏหน้าเว็บที่มี video stream และปุ่มสำหรับควบคุม (control buttons)

สนับสนุนเพื่อรับ Source Code หรือแอปพลิเคชันสำหรับโปรเจกต์นี้