Climate change has challenged home-owners to face the reality of increasingly frequent - and intense - bushfires. To avoid major loss of life, the advice from the fire service, police and planners is to evacuate. Take what you can, leave your house, and hope fire fighters can cope. And often, they can't cope.
In Australia and many other countries, rural residents rely on tank water. The project aims to protect the house from bushfire when we are told to evacuate. There is a likelihood of losing both mains electricity and mobile phone coverage in a major fire. We have limited water to fight fires and do not have ‘off the grid’ solar power available. Your situation might be different of course, you might even have the luxury of a piped, good pressure, water supply.
The Project
To protect the house, spraying systems can be activated, by the homeowner, or automatically. Loss of mains electricity and internet is common in major fires and is addressed.
Temperature and smoke sensors, as well as press button and Blynk, can start spraying.
The author lives in a rural area of Tasmania, Australia. He was a volunteer fire fighter for 15 years and worked extensively on fire safety for the home through a community fireguard program.
In Australia and many other countries, rural residents rely on tank water. Many have limited water to fight fires and probably don't have ‘off the grid’ solar power available. Your situation might be different of course, you might even have the luxury of a piped, good pressure, water supply.
Concept
A deep cycle battery(s) and 12 volt pump is used to spray water around the house. Since a small pump has limited capacity, a micro-controller sequentially controls a number of spray or sprinkler lines. A number of ‘triggers’ are built into the controller. The triggers utilise temperature and smoke sensors programmed to automatically start the pump at critical thresholds: • high temperature • sudden rise in temperature • heavy smoke • elevated temperature plus smoke
As well, the system can be started by • a start switch (‘start and run’ switch) • a smart phone app switch linked to the system via the home WiFi and thus the internet.
If the WiFi is unavailable the sensors will still work automatically. The phone app also shows the temperature and smoke, allowing monitoring from many kilometres away – provided the WiFi is working and the internet is available. Phone towers have been disabled in past major bushfires. While a 12v system is designed for the real possibility of the 240v power supply going down, you may want to consider an arrangement that can start on 240v and switch to 12v only if needed. This refinement is not included here (the simplest option may be adding a 240v battery charger).
Another useful addition would be an ESP32-CAM sending photos to Blynk.
Development of the concept is welcomed.
What will it cost?
Each situation will be different. For those with off-grid power and a large dam, there is less infrastructure. Much of the work involves siting sprinklers, leading hoses to them, and fitting solenoid valves and wires. The micro-controller costs are surprisingly low but learning to code Arduino boards and the Blynk phone app is a steep learning curve for those not immersed in IT. The code is freely available as an example.
Is it worth doing?
While an automated spray/sprinkler system cannot guarantee your home will survive a bushfire, it should certainly improve your chances. With climate change and more forceful evacuation messages it should provide better peace of mind, if not save your situation. Do you have to evacuate? Legally, in most Australian jurisdictions, the answer is no. However it is usually the safest option if done early. Consider not only your safety, but the safety of fire fighters.
How good is the science?
The short answer is, it’s early days. Smoke sensors have been around for years and are utilised in building fire systems and smoke alarms. Temperature sensors are likewise proven items, as anyone with a home weather station can attest. Micro-controllers drive anything from washing machines to coffee makers. Phone apps are ubiquitous. What isn’t known is what level to set the ‘triggers’. How long to spray for? Will it be enough water in high wind? What can go wrong in your situation? One battery will pump continuously for maybe an hour, longer with intermittent pumping. The solar panel will help but output will be reduced in heavy smoke and when daylight recedes. How much Is enough? Will the electronics be robust enough? All these can be considered however, and adapted to your situation. Plus, we need many installations and many tests before final guidelines can be provided.
Off-grid power
Batteries are expensive. At the moment deep cycle lead-acid batteries seem my best option. I'm aiming for 3-4 hours pumping while 'off grid'. Those with solar power and a battery have a solution on hand. While large home storage battery prices are falling, and smaller options such as e-motorcycle batteries are coming on to the market, they are relatively more expensive that lead-acid.
Where should I start?
Oddly enough, the gutters are a key issue. Years ago, if a bushfire was close, the advice was to plug your down-pipes and fill the gutters with water. Burning leaves could not settle in the gutter and then send sparks and heat into the roof area. These days, gutter guard mesh probably is a better option.
You might not need a pump. If you have good water pressure - from mains water or elevated tanks or a dam - the water delivery is much simplified. Depending on the pressure, you might only need a few lines.
I built my water delivery system in stages. The sprinklers came first, with special attention to wetting down the vegetation and the house on the fire weather side. Next season I added the mist sprayers, to better protect the many windows and, because I have a timber house, keep the walls cool.
Water
Properties without a reliable water supply will need a water tank. A 4600 litre tank, minimum, is suggested for a small to medium sized house. More water is needed to protect sheds and outbuildings. The tank(s) are best dedicated to fire safety in the summer.
Hardware for water distribution
SEAFLO 55 Series Water Pressure Pump (12V/5.5GPM/60PSI) (20.8LPM/413Kpa) $224, Amazon
Century Deep Cycle Battery N70T 102 Amp-hour https://www.supercheapauto.com.au/p/century-century-deep-cycle-battery-n70t-102ah/602320.html $252
Solar panel and charger https://www.supercheapauto.com.au/p/ridge-ryder-ridge-ryder-solar-panel-kit---110-watt/610689.html$149
12V DC 1/2" Water Solenoid Valves - Normally Closed https://www.amazon.com.au/gp/product/B07SB3SGDY/ref=ppx_od_dt_b_asin_title_s00?ie=UTF8&psc=1$8.47 each
IN4007 ‘flyback’ diodes. To protect the circuit from voltage spikes when the solenoids are activated. This forum article explains why and how to connect them up: https://forum.arduino.cc/t/flyback-diode-required-for-relay-board-and-12v-solenoid/422993/6Available from Little Bird Electronics or Jaycar.
0.5mm Multi-Core Irrigation Cable https://sunshoweronline.com.au/multi-core-irrigation-cable-0-5mm/?srsltid=AfmBOoq4aenDGwDpCoG9nAsx4MGBPU3200Nt_RN-uvlo1nnpS_S6_2yu&ref=124109
9 Core Irrigation Cable 0.5mm costs $2.85 per metre. 3 core costs $1 per metre. You will probably need a mix.
Sprinkler capable of covering approximately 450 to 500m².
Holman 15mm Metal Impact Sprinkler Head, Bunnings https://www.bunnings.com.au/holman-15mm-metal-impact-sprinkler-head_p3110996$24.55
OR, VYRSA 35 3/4" Brass Full-Circle Impact Sprinkler Dural Irrigation $52.58 https://duralirrigation.com.au/products/vyrsa-35-3-4-brass-full-circle-impact-sprinklerThis second sprinkler promises better performance with the above pump and an 18mm (¾”) supply hose, according to it’s specifications.
Pipe and Hose
How many of each? I will have two systems, one for the house and office, the other for the sheds. That’s two pumps, solar panels and chargers. The house has four impact sprinklers and solenoids for them, plus three spray/mist lines and solenoids for each hose line. Wire depends on distance from the pump and battery and how many ‘arms’ the system has. The sheds will have a similar arrangement.
It’s worth testing to see what hose works. Garden hose is 12mm, but 18mm is preferable for getting a volume of water over a long run. See https://www.bunnings.com.au/holman-18mm-x-30m-yardmate-garden-hose_p0047705. 30m costs $80. Maybe you have a short run and 12mm hose works. That’s fine, and cost is $20 to $30 for 30m. Map it out.
Poly pipe is often the best solution although joins aren't quite as easy as garden style hose. Garden hose is good for initial siting and testing. If you have 1 inch input and output on your pump, use 1 inch poly pipe for delivery. Bury the hose line.
If you put the solenoids near the pump and not at the end of the hose line, and have one line for every sprinkler or sprayer you will save on wire, but may need more hose. The mist spray lines use 13mm black poly pipe with a spray every metre or so. If you have a lot of spray outlets on the line, it requires a lot of water.
Micro-controller and related parts
The suggested controller is a Lonely Binary ESP32-S3, $30. This model has an external antenna. It also comes supplied with enough solderable pins to mount the unit on a breadboard or PCB.
8 Channel relay to handle 12v, $21.95 at Jaycar. https://www.jaycar.com.au/arduino-compatible-8-channel-relay-module/p/XC4418
Automotive Fused Relay SPST 30A, 12.95 Jaycar. https://www.jaycar.com.au/automotive-fused-relay-spst-30a/p/SY4077?pos=1&queryId=9bb946e0decf165f56a96eda1acf7d23
The 12v water pump has a high electrical load, particularly when starting up. This heavy duty relay connects the positive from the deep cycle battery to the positive of the pump. When the micro-controller ‘pump’ relay is activated it in turn switches this one. (Two relays piggy-backed). Heavy duty wiring can thus be fully employed between the battery and the pump.
Power supply regulator, 12v to 5v. Arduino Compatible DC Voltage Regulator Module CAT.NO: XC4514 Jaycar $10.25. I tried a few different regulators and some failed, ruining parts. This one has proven to be stable. https://www.jaycar.com.au/arduino-compatible-dc-voltage-regulator-module/p/XC4514
Temperature sensor TMP36 - Analog Temperature sensor, Little Bird Electronics $5.80 https://littlebirdelectronics.com.au/products/tmp36-analog-temperature-sensor-tmp36?_pos=16&_sid=ebc1da120&_ss=rNote that different sensors, even in the same TMP36 package, can have the anode and cathode reversed. Check the data sheet carefully and don’t get them mixed up.
MQ-2 smoke sensor module, Little Bird Electronics $9.66. https://littlebirdelectronics.com.au/products/mq-2-smoke-sensor-module?_pos=2&_psq=smoke&_ss=e&_v=1.0
Resistors, 1/4w: 220 ohm, 10K ohm.
LED. Little Bird has a selection.
Push button switch. Little Bird has a selection.
Jumper wire F/F to neatly connect the circuit to the sensors and relays.
https://littlebirdelectronics.com.au/products/40-pin-15cm-jumper-wire-f-f?_pos=27&_sid=7b3ef1029&_ss=rgives flexible choice, $6.36.
Solderable breadboard, Core Electronics, $9.80.
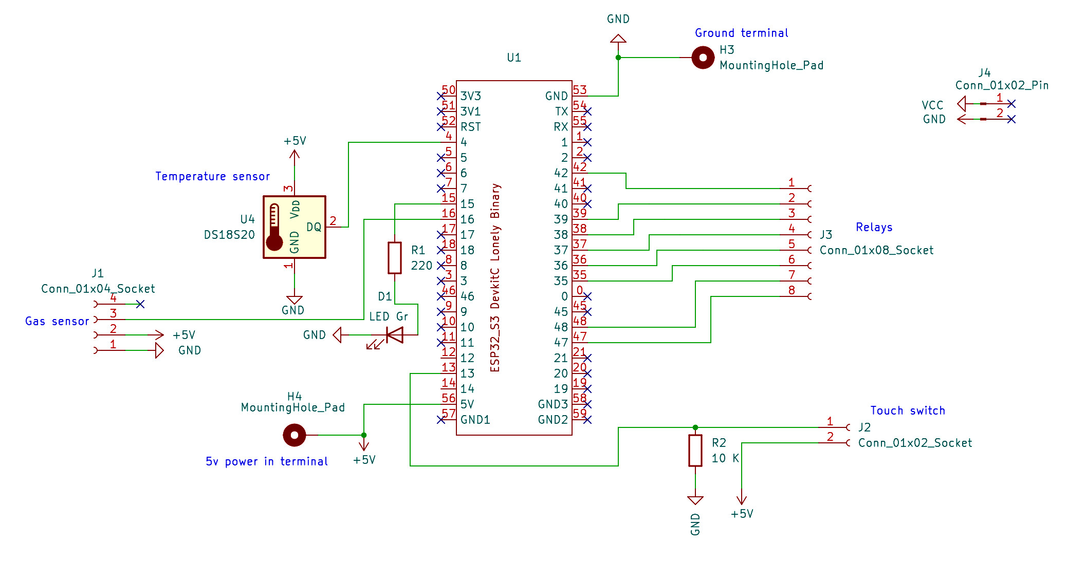
Circuit diagram:

PCB
I used KiCad to design a PCB and SeeedStudio to make a it. A unit that lives out in the weather, even if it is in a plastic box, will be prone to corrosion. I wanted everything to be as reliable as I could make it.
If your needs just happen to be close to my design I have a few spare PCB boards. I guess most situations will be different – the number of lines, available power and so on.

The External Circuitry
I followed the circuit suggested by LarryD in the flyback diode post mentioned above, https://forum.arduino.cc/t/flyback-diode-required-for-relay-board-and-12v-solenoid/422993
The major difference is that I used an 8 channel relay. Jaycar provides a datasheet for this XC4418 relay, https://media.jaycar.com.au/product/resources/XC4418_datasheetMain_67843.pdf?_gl=11ssimnp_gcl_au*MTAxNDQ3ODA2My4xNzI1NTA1MzA1However that doesn’t cover how to connect the external components. Note that the centre terminal on each channel connects to the +ve, and the leftmost terminal will carry that positive to the solenoid once the relay is activated.
In my design the ESP32, buck converter (or voltage regulator) and relays are all housed in one box, but the wiring is almost the same. Important difference: an eight channel relay takes 12v, so the black and red wires to the relay will come from the battery end of the buck converter. Jaycar